Rozšířené hledání} Informace o členství Kontaktní informace Seznam uživatelů Kalendář Spřátelené weby Honda-club.cz Přihlásit se k emailu
[2]
Linka Uživatelské skupiny Linka Galerie avatarů Linka Kdo je online Linka
Linka Jak se stát členem klubu Linka Stáhnout stanovy sdružení Linka Výhody pro členy klubu Linka
  Obsah fóra Honda-club.cz   
Imobilizer
Fórum: Motor, ECU, spojka a převodovka
0
Pomohlo ti toto téma?   
Zobrazit příspěvky z předchozích:
 Řadit příspěvky dle: 
Zaslat odpověď



  Strana 1 z 1
petr.kab je teď offline  petr.kab
0
PříspěvekZaslal: 30.4.2015 , 21:29   Citovat  

Dobrý den,

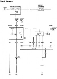
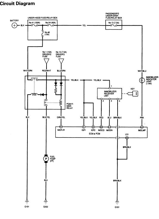
mám problém s imobilizérem na accordu 6g 1.8s r.v. 2000. Vůbec se mi nerozbliká na budíkách zelený ''klíček'' takže nenastartuju. Nevíte prosím někdo v čem by mohl být problém? Nevím jestli je špatná řídící jednotka, přijímač u spínací skřínky nebo něco jiného? Díky za odpověď. Honda


wiring.jpg

Zobrazení obrázku v plné velikosti.
wiring.jpg, 32.14 kB
   Pomohl ti příspěvěk? Návrat  
    
Zobrazit informace o autorovi  Odeslat soukromou zprávu
Příspěvky: 10 H+ body: 0  
marek.82 je teď offline  marek.82
2 háčka
0
PříspěvekZaslal: 1.5.2015 , 8:32   Citovat  

zacni u pojistek
   Pomohl ti příspěvěk? Návrat  
    
Zobrazit informace o autorovi Osobní garáž Odeslat soukromou zprávu
Příspěvky: 607 H+ body: 6 2018 CR-V  
petr.kab je teď offline  petr.kab
0
PříspěvekZaslal: 1.5.2015 , 10:24   Citovat  

Díky, pojistky jsou v pořádku, ale pro jistotu je projdu jeste jednou. OK
   Pomohl ti příspěvěk? Návrat  
    
Zobrazit informace o autorovi  Odeslat soukromou zprávu
Příspěvky: 10 H+ body: 0  

  Obsah fóra Honda-club.cz   
Imobilizer
Fórum: Motor, ECU, spojka a převodovka
0
Pomohlo ti toto téma?   
Zobrazit příspěvky z předchozích:
 Řadit příspěvky dle: 
Zaslat odpověď



 Časy uváděny v GMT + 1 hodina  
    
Nemůžete odesílat nové téma do tohoto fóra.
Nemůžete odpovídat na témata v tomto fóru.
Nemůžete upravovat své příspěvky v tomto fóru.
Nemůžete mazat své příspěvky v tomto fóru.
Nemůžete hlasovat v tomto fóru.
Můžete k příspěvkům připojovat soubory
Můžete stahovat a prohlížet přiložené soubory
Nemůžete moderovat Vaše témata v tomto fóru.



Board Security

(104575 útoků)
::  www.honda-club.cz  :: Témata RSS TOPlist

[ Čas: 0.0550s ][ Dotazy: 39 (0.0056s) ][ GZIP on - Debug on ]